Patente é um título de propriedade temporária sobre uma invenção, concedido pelo Governo e expedido pelo Instituto Nacional da Propriedade Industrial (INPI). Por meio de uma carta-patente, o INPI concede ao titular direitos exclusivos de exploração e utilização do invento dentro dos limites do território nacional, por um período limitado de tempo. Desse modo, o titular da patente terá recursos legais para impedir que terceiro use, comercialize, reproduza ou explore sua invenção sem autorização ou contrapartida financeira.
Para obter a concessão de uma patente é necessário realizar um depósito do pedido de Patente de Invenção ou de Patente de Modelo de Utilidade. Seguem abaixo as definições de cada natureza:
- Patente de Invenção: Concepção resultante do exercício da capacidade de criação do homem que represente uma solução nova para um problema técnico existente dentro de um determinado campo tecnológico e que possa ser fabricada. As invenções podem ser referentes a produtos industriais (compostos, composições, objetos, aparelhos, dispositivos, etc.) e a atividades industriais (processos, métodos, etc.). As Patentes de Invenção conferem proteção às criações de caráter técnico, visando um efeito técnico peculiar.
- Patente de Modelo de Utilidade: Criação referente a um objeto de uso prático, ou parte deste, suscetível de aplicação industrial, que apresente nova forma ou disposição, envolvendo ato inventivo, que resulte em melhoria funcional no seu uso ou em sua fabricação. Este objeto deve ser tridimensional (como instrumentos, utensílios e ferramentas) e suscetível de aplicação industrial. A partir dessa definição é possível afirmar que um um novo processo não se enquadra como um Modelo de Utilidade
A diferenciação entre Patente de Invenção e Patente de Modelo de Utilidade é de suma importância para quem deseja proteger sua criação. Para determinar a definição da natureza correta, é necessário avaliar se há um novo feito técnico-funcional – caso de proteção como Patente de Invenção ou um aperfeiçoamento de efeito ou funcionalidade – caso de proteção como Patente de Modelo de Utilidade.
Requisitos de Patenteabilidade
Lei da Propriedade Industrial n° 9279, de 14 de maio de 1996
- Novidade (Art. 11): A invenção e o modelo de utilidade são considerados novos quando não compreendidos no estado da técnica. O estado da técnica é constituído por tudo aquilo tornado acessível ao público antes da data de depósito do pedido de patente, ressalvando o disposto nos artigos 12, 16 e 17 da Lei n° 9279/96.
- Aplicação Industrial (Art. 15): A invenção e o modelo de utilidade são considerados suscetíveis de aplicação industrial quando possam ser utilizados ou produzidos em qualquer tipo de indústria
- Atividade Inventiva/Ato inventivo (Art. 13 e 14): A invenção é dotada de atividade inventiva sempre que, para um técnico no assunto, não decorra de maneira evidente ou óbvia do estado da técnica. Já o O modelo de utilidade é dotado de ato inventivo sempre que, para um técnico no assunto, não decorra de maneira comum ou vulgar do estado da técnica
- Suficiência Descritiva (Art. 24): O objeto do pedido de patente deve ser suficientemente descrito, de modo a possibilitar sua reprodução por um técnico no assunto, portanto, a invenção ou criação deve ser descrita de forma perfeitamente clara e completa.
Não é Patenteável
- O que for contrário à moral e aos bons costumes, à segurança, à ordem e à saúde públicas;
- Seres vivos, exceto microorganismos transgênicos que atendam aos requisitos de patenteabilidade e que não sejam mera descoberta;
- Substâncias, matérias, misturas, elementos ou produtos de qualquer espécie, bem como a modificação de suas propriedades físico-químicas e os respectivos processos de obtenção ou modificação, quando resultantes de transformação do núcleo atômico;
- Descobertas, teorias científicas e métodos matemáticos;
- Esquemas, planos, métodos comerciais, contábeis, financeiros, educativos, publicitários, de sorteio e fiscalização;
- Obras literárias, arquitetônicas, artísticas e científicas;
- Regras de jogo;
- Técnicas e métodos operatórios, terapêuticos ou de diagnósticos;
- O todo ou parte dos seres vivos naturais e materiais biológicos encontrados na natureza ou ainda que dela isolados, inclusive o genoma ou germoplasma de qualquer ser vivo natural e os processos biológicos naturais;
- Programas de computador são protegidos pela lei de direito autoral e pela lei de Software. Aqueles desenvolvidos estritamente para funcionar em determinado equipamento, normalmente gravados em chips integrantes de sua estrutura, podem ser objeto de proteção através de patente. Nestes casos não se está demandando o programa de computador em si, mas o equipamento.
Prazo de Vigência para Proteção
- 20 anos para Patentes de Invenção;
- 15 anos para Modelos de Utilidade;
- Findo o prazo, a invenção cai em domínio público, podendo ser utilizada/reproduzida sem qualquer restrição.
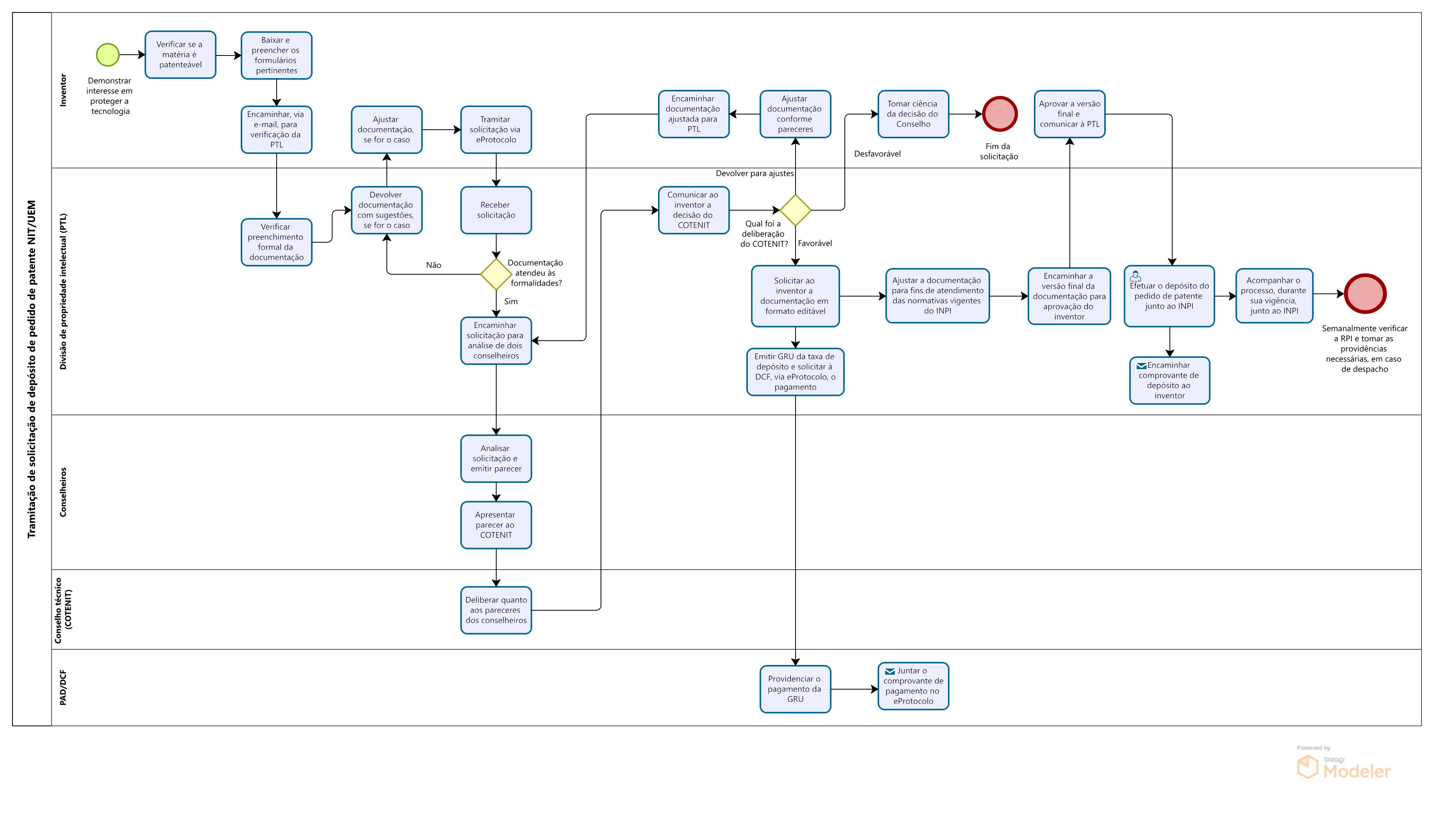
Fluxograma de Tramitação Interna de Solicitação de Depósito de Pedido de Patente
